適用PLC
數字量繼電器輸出端子板適用于西門子 S7-300 6ES7322-1BF01-0AA0隔離輸出
特性
① 8通道繼電器隔離輸出 ② 支持TS35導軌安裝
③ 支持冗余電源輸入 ④ 干濕節點選擇跳線 ⑤ 支持冗余電源輸入
13625289878
產品規格參數
basic parameters
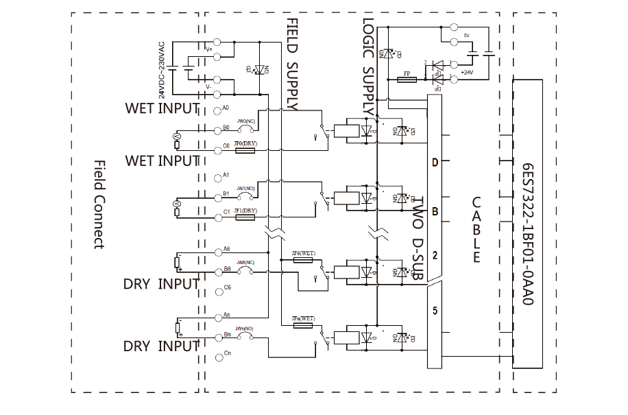
接線示意圖
wiring diagram
特性
① NPN、PNP可選(下訂單是需要注明P型還是N型)② 非常緊湊設計 ③ 固定外殼設計
④ 柵欄式端子輸出 ⑤4路繼電器模組,體積減小到最小⑥ 采用LED動作顯示,各輸入輸出端狀態 一目了然
⑦ PCB和零部件不外露,防止觸點和錯誤動作
⑧ 阻燃材料,操作和維修方便,可快速安裝于DIN導軌
特性
① NPN、PNP可選(下訂單是需要注明P型還是N型)② 非常緊湊設計 ③ 固定外殼設計
④ 柵欄式端子輸出 ⑤4路繼電器模組,體積減小到最小⑥ 采用LED動作顯示,各輸入輸出端狀態 一目了然
⑦ PCB和零部件不外露,防止觸點和錯誤動作
⑧ 阻燃材料,操作和維修方便,可快速安裝于DIN導軌
特性
① NPN、PNP可選(下訂單是需要注明P型還是N型)② 非常緊湊設計 ③ 固定外殼設計
④ 柵欄式端子輸出 ⑤4路繼電器模組,體積減小到最小⑥ 采用LED動作顯示,各輸入輸出端狀態 一目了然
⑦ PCB和零部件不外露,防止觸點和錯誤動作
⑧ 阻燃材料,操作和維修方便,可快速安裝于DIN導軌
特性
① 輸入電壓范圍:DC: 5V, 12V, 24V, 48~60V, 110V, 220V。
AC:24V, 48~60V, 120V, 230V, 120V RC, 230V RC。
② 支持TS35導軌安裝
③ 負載電壓:5~48VDC/0.5A
④ 端子式6.2MM厚